生日提醒开发笔记
这是笔者在大一下创新实践课程做的项目,即使还有很多上线刚需的功能没有实装,但是暂时的回顾和复盘是很有必要的。年后两个月左右我会将剩下的功能补齐,到时候再更新文档。
笔者表达能力堪忧,所以请结合源码阅读。
项目需求
在快节奏的现代生活中,我们忙于处理无数事务,重要的日子——比如亲友的生日——常常在指尖悄然溜走。即便记得日期,也可能因一时疏忽而错过那个送上祝福的最佳时刻。这种遗忘不仅留下遗憾,也可能让一份本该温暖的关系悄然降温。
为此,“生日提醒”应运而生。它不止是一个简单的生日记录工具,更是一位贴心的私人提醒助手。您只需提前设置好重要日期,应用便会在预设时间智能发出提醒,为您留出充足的时间准备礼物、构思祝福,或在那一刻准时送上问候。让我们帮助您,把每一个值得纪念的日子,都变成温暖人心的时刻。
核心功能
- 亲友管理:记录亲友基本信息、生日日期、标签分类
- 提醒计划:设置提前N天提醒,支持多种提醒时间
- 自动邮件:生日当天自动发送个性化祝福邮件
- 双模式提醒:
- 提醒用户模式:提前通知用户准备生日祝福
- 自动祝福模式:生日当天自动发送祝福给亲友
技术栈
后端
| 类别 |
技术/组件 |
版本/说明 |
| 核心框架 |
Spring Boot |
3.5.8 |
| Web框架 |
Spring Boot Starter Web |
内置于Spring Boot |
| ORM框架 |
MyBatis |
3.0.3 |
| 分页插件 |
PageHelper |
2.1.0 |
| 邮件服务 |
Spring Boot Starter Mail |
内置于Spring Boot |
| 数据库 |
MySQL |
8.0.31 |
| 开发工具 |
Lombok |
1.18.38 (用于简化POJO) |
|
Spring Boot Devtools |
内置于Spring Boot (热部署) |
| 工具库 |
Hutool |
5.8.38 |
| 系统监控 |
Spring Boot Actuator |
内置于Spring Boot |
| 定时任务 |
基于Spring Boot注解Schedule |
内置于Spring Boot |
前端
| 类别 |
技术/组件 |
说明 |
| UI框架 |
Bootstrap |
5 |
| 图标库 |
Font Awesome |
阿里图标库 |
| 脚本语言 |
JavaScript |
原生 |
项目构建与运行环境
| 类别 |
技术/组件 |
| 构建工具 |
Maven |
| JDK版本 |
JDK 25 |
| 数据库 |
MySQL 8.0+ |
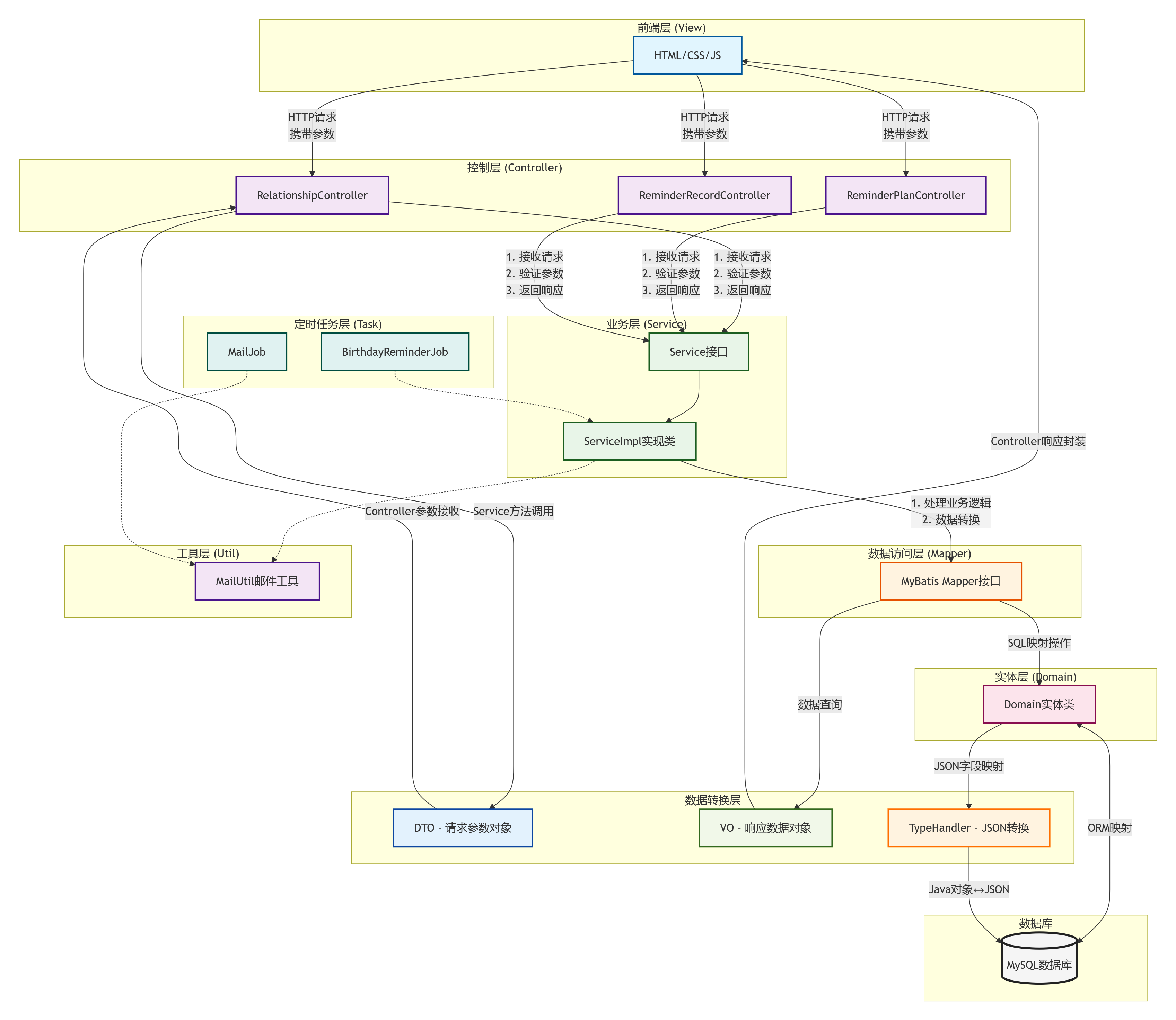
项目架构与结构
1 2 3 4 5 6 7 8 9 10 11 12 13 14 15 16 17 18 19 20 21 22 23 24 25 26 27 28 29 30 31 32 33 34 35 36 37 38
| com.Birthday_reminder ├── Birthday_reminder.java ├── controller/ │ ├── HelloController.java │ ├── MailTestController.java │ ├── RelationshipController.java │ ├── RelationshipRecordController.java │ └── RelationshipReminderController.java ├── domain/ │ ├── Relationship.java │ ├── ReminderPlan.java │ └── ReminderRecord.java ├── dto/ │ ├── PageDTO.java │ └── RelationshipPageDTO.java ├── mapper/ │ ├── RelationshipMapper.java │ ├── ReminderPlanMapper.java │ └── ReminderRecordMapper.java ├── service/ │ ├── RelationPlanService.java │ ├── RelationshipService.java │ └── ReminderRecordService.java ├── service/impl/ │ ├── RelationPlanServiceImpl.java │ ├── RelationshipServiceImpl.java │ └── ReminderRecordServiceImpl.java ├── task/ │ ├── BirthdayReminderJob.java │ └── MailJob.java ├── typehandler/ │ └── IntegerListJsonTypeHandler.java ├── util/ │ └── MailUtil.java └── vo/ ├── PageVO.java ├── RelationshipPageVO.java └── ResponseEntity.java
|
架构说明
这是一个基于 *Spring Boot 的现代化单体应用程序,采用经典的*分层架构。MyBatis 负责数据持久化,配合 PageHelper 处理分页。核心的生日提醒功能通过 Spring Mail 发送邮件。前端使用 Bootstrap 提供响应式界面,整个项目由 Maven 统一构建和管理。
本项目使用的依赖
1 2 3 4 5 6 7 8 9 10 11 12 13 14 15 16 17 18 19 20 21 22 23 24 25 26 27 28 29 30 31 32 33 34 35 36 37 38 39 40 41 42 43 44 45 46 47 48 49 50 51 52 53 54 55 56 57 58 59 60 61 62 63 64 65 66 67 68 69 70 71 72 73 74 75 76 77 78
| <?xml version="1.0" encoding="UTF-8"?> <project xmlns="http://maven.apache.org/POM/4.0.0" xmlns:xsi="http://www.w3.org/2001/XMLSchema-instance" xsi:schemaLocation="http://maven.apache.org/POM/4.0.0 http://maven.apache.org/xsd/maven-4.0.0.xsd"> <modelVersion>4.0.0</modelVersion> <groupId>org.example</groupId> <artifactId>Birthday_reminder</artifactId> <version>1.0-SNAPSHOT</version> <parent> <groupId>org.springframework.boot</groupId> <artifactId>spring-boot-starter-parent</artifactId> <version>3.5.8</version> </parent> <dependencies> <dependency> <groupId>org.springframework.boot</groupId> <artifactId>spring-boot-starter-web</artifactId> </dependency> <dependency> <groupId>org.springframework.boot</groupId> <artifactId>spring-boot-starter-mail</artifactId> </dependency> <dependency> <groupId>org.mybatis.spring.boot</groupId> <artifactId>mybatis-spring-boot-starter</artifactId> <version>3.0.3</version> </dependency> <dependency> <groupId>com.github.pagehelper</groupId> <artifactId>pagehelper-spring-boot-starter</artifactId> <version>2.1.0</version> </dependency> <dependency> <groupId>mysql</groupId> <artifactId>mysql-connector-java</artifactId> <version>8.0.31</version> </dependency> <dependency> <groupId>org.projectlombok</groupId> <artifactId>lombok</artifactId> <version>1.18.38</version> </dependency> <dependency> <groupId>cn.hutool</groupId> <artifactId>hutool-all</artifactId> <version>5.8.38</version> </dependency> <dependency> <groupId>org.springframework.boot</groupId> <artifactId>spring-boot-devtools</artifactId> <optional>true</optional> <scope>runtime</scope> </dependency> <dependency> <groupId>org.springframework.boot</groupId> <artifactId>spring-boot-starter-actuator</artifactId> </dependency>
</dependencies> <properties> <maven.compiler.source>25</maven.compiler.source> <maven.compiler.target>25</maven.compiler.target> <project.build.sourceEncoding>UTF-8</project.build.sourceEncoding> </properties> </project>
|
表结构设计
我们需要三张表,一张是关系表,名为Relationship,作为主表记录主要信息。
一张是计划表,名为reminder_plan,关联主表记录提醒计划。
一张是记录表,名为reminder_record,关联主表,存储提醒记录,以便管理员查询和修改bug。
创建表结构的SQL如下:
1 2 3 4 5 6 7 8 9 10 11 12 13 14 15 16 17 18 19 20 21 22 23 24 25 26 27 28 29 30 31 32 33 34 35 36 37 38 39 40 41 42 43 44 45 46 47 48 49 50 51 52 53 54 55 56 57 58 59
| # 亲友关系表
CREATE TABLE `relationship` ( `id` int NOT NULL AUTO_INCREMENT, `name` varchar(100) NOT NULL, `my_email` varchar(100) DEFAULT NULL, `calendar_type` int DEFAULT '0', `birthday` date DEFAULT NULL, `birthday_month` int DEFAULT NULL, `birthday_day` int DEFAULT NULL, `tag` varchar(50) DEFAULT NULL, `reminder_enabled` int DEFAULT '0', `congratulate_enabled` int DEFAULT '0', `relationship_email` varchar(100) DEFAULT NULL, `greeting` varchar(200) DEFAULT NULL, `self_call` varchar(50) DEFAULT NULL, `notes` text, `days_before` json DEFAULT NULL, `created_time` timestamp NULL DEFAULT CURRENT_TIMESTAMP, `updated_time` timestamp NULL DEFAULT CURRENT_TIMESTAMP ON UPDATE CURRENT_TIMESTAMP, PRIMARY KEY (`id`) ) ENGINE=InnoDB AUTO_INCREMENT=38 DEFAULT CHARSET=utf8mb4 COLLATE=utf8mb4_0900_ai_ci; # 提醒计划表 # 该表用于规划后面的发送邮件等任务
CREATE TABLE `reminder_plan` ( `id` int NOT NULL AUTO_INCREMENT COMMENT '计划ID,主键', `relationship_id` int NOT NULL COMMENT '关联的亲友关系ID', `reminder_date` date DEFAULT NULL COMMENT '提醒日期', `days_before` int NOT NULL COMMENT '提前提醒天数', `reminder_type` int DEFAULT '0' COMMENT '提醒类型 (0:生日提醒, 1:其他提醒)', `execution_status` int DEFAULT '0' COMMENT '执行状态 (0:待执行, 1:已执行, 2:已取消)', `created_time` timestamp NULL DEFAULT CURRENT_TIMESTAMP COMMENT '创建时间', `updated_time` timestamp NULL DEFAULT CURRENT_TIMESTAMP ON UPDATE CURRENT_TIMESTAMP COMMENT '更新时间', PRIMARY KEY (`id`), KEY `relationship_id` (`relationship_id`), CONSTRAINT `reminder_plan_ibfk_1` FOREIGN KEY (`relationship_id`) REFERENCES `relationship` (`id`) ON DELETE CASCADE ) ENGINE=InnoDB AUTO_INCREMENT=32 DEFAULT CHARSET=utf8mb4 COLLATE=utf8mb4_0900_ai_ci COMMENT='提醒计划表'; # 提醒记录表 # 记录,用于保存系统日志供日后查询
CREATE TABLE `reminder_record` ( `id` int NOT NULL AUTO_INCREMENT COMMENT '记录ID,主键', `relationship_id` int NOT NULL COMMENT '关联的亲友关系ID', `reminder_time` datetime NOT NULL COMMENT '实际提醒时间', `receiver` varchar(100) DEFAULT NULL COMMENT '提醒接收方', `reminder_type` int DEFAULT NULL COMMENT '提醒类型', `reminder_content` text COMMENT '提醒内容', `send_status` int DEFAULT '0' COMMENT '发送状态 (0:成功, 1:失败)', `created_time` timestamp NULL DEFAULT CURRENT_TIMESTAMP COMMENT '创建时间', PRIMARY KEY (`id`), KEY `relationship_id` (`relationship_id`), CONSTRAINT `reminder_record_ibfk_1` FOREIGN KEY (`relationship_id`) REFERENCES `relationship` (`id`) ON DELETE CASCADE ) ENGINE=InnoDB AUTO_INCREMENT=3 DEFAULT CHARSET=utf8mb4 COLLATE=utf8mb4_0900_ai_ci COMMENT='提醒记录表';
|
值得一提的是,我在创建时间和修改时间使用的语句是
1 2
| `created_time` timestamp NULL DEFAULT CURRENT_TIMESTAMP COMMENT '创建时间', `updated_time` timestamp NULL DEFAULT CURRENT_TIMESTAMP ON UPDATE CURRENT_TIMESTAMP COMMENT '更新时间',
|
使用了MySQL的原生功能—-自动填充变动时间戳,这意味着我们不再需要在项目中额外用代码配置。
跨域
这是在开发过程中一个比较重要的知识点。
跨域是浏览器的一种安全限制,它阻止你网页上的JavaScript代码,去请求另一个“来源”(域名、端口、协议不同)的服务器的数据。
也就是****默认情况下,只允许网页与“同源”的服务器自由通信。
同源指的是协议端口域名都必须相同,一旦出现以下任意一种情况,浏览器就会自动拦截操作
- 协议不同:
http://example.com 请求 https://example.com
- 域名不同:
http://a.com 请求 http://b.com
- 端口不同:
http://localhost:3000 请求 http://localhost:8080
作为一个简单的演示级项目,我们将前端三件套的文件(html,css,js)等与后端文件放在一起,实现逻辑上的分离但结构上的耦合。
使用MyBatisX插件快速生成实体类
MyBatisX插件是一个强大的IDEA插件,能够提供跳转、代码生成、提示等功能,优化基于MyBatis/MyBatis-Plus的开发体验。我们可以用它生成实体类甚至是Service层。
在Idea中配置数据库之后就能够用MybatisX插件生成实体类,具体教程请自行搜索。
请原谅,我不可能在这里用大量图片篇幅来解释这个过程。
项目结构层级作用
想半天也不知道怎么写,将就看吧。
有些层和其他层耦合严重,介绍层级就按照拓扑排序顺序来,先讲简单的。
项目一共有几个层级,分别是:
- Controller控制器层:与前端直接交互,完成交互逻辑
- Domain实体层:将数据库格式转化为java对象
- DTO层:数据运输对象,封装某些参数在网络中传输,不带逻辑处理,作用是减少网络中传输次数。
- Mapper数据访问层:Java的数据库接口,声明了数据库操作方法
- Service服务层接口:针对三个界面写的三个接口,在Impl层用类实现并填充
- Task层:基于@Schedule实现,负责执行定时任务。
- TypeHandler层:数据转换器层将json类型转化为java对象,这个后面会提一嘴。
- Util层:工具类,发送邮件
- VO层:视图对象,为了美观地展示数据,我们需要将返回的数据封装成一个识图对象,才能与前端联动展示
所以,整体执行逻辑应该是:

DTO层
我们用了PageHelper插件来实现分页展示那参数就是页码page和每页要展示的数量size.
1 2 3 4 5 6
| public class PageDTO implements Serializable { private Integer page; private Integer size; }
|
那就集成序列化类,写一个简单的类就行了。
Domain层
这里有什么好写的?
使用MyBatisX插件生成的,你自己写的话注意和数据库的数据类型和顺序要完全对得上。
插件为了保证稳妥,甚至自动生成了操作方法,虽然这样的写法可读性不可理喻。
1 2 3 4 5 6 7 8 9 10 11 12 13 14 15 16 17 18 19 20 21 22 23 24 25 26 27
| public boolean equals(Object that) { if (this == that) { return true; } if (that == null) { return false; } if (getClass() != that.getClass()) { return false; } Relationship other = (Relationship) that; return (this.getId() == null ? other.getId() == null : this.getId().equals(other.getId())) && (this.getName() == null ? other.getName() == null : this.getName().equals(other.getName())) && (this.getCalendarType() == null ? other.getCalendarType() == null : this.getCalendarType().equals(other.getCalendarType())) && (this.getBirthday() == null ? other.getBirthday() == null : this.getBirthday().equals(other.getBirthday())) && (this.getBirthdayMonth() == null ? other.getBirthdayMonth() == null : this.getBirthdayMonth().equals(other.getBirthdayMonth())) && (this.getBirthdayDay() == null ? other.getBirthdayDay() == null : this.getBirthdayDay().equals(other.getBirthdayDay())) && (this.getTag() == null ? other.getTag() == null : this.getTag().equals(other.getTag())) && (this.getRemindEnabled() == null ? other.getRemindEnabled() == null : this.getRemindEnabled().equals(other.getRemindEnabled())) && (this.getCongratulateEnabled() == null ? other.getCongratulateEnabled() == null : this.getCongratulateEnabled().equals(other.getCongratulateEnabled())) && (this.getRelationshipEmail() == null ? other.getRelationshipEmail() == null : this.getRelationshipEmail().equals(other.getRelationshipEmail())) && (this.getGreeting() == null ? other.getGreeting() == null : this.getGreeting().equals(other.getGreeting())) && (this.getSelfCall() == null ? other.getSelfCall() == null : this.getSelfCall().equals(other.getSelfCall())) && (this.getNotes() == null ? other.getNotes() == null : this.getNotes().equals(other.getNotes())) && (this.getDaysBefore() == null ? other.getDaysBefore() == null : this.getDaysBefore().equals(other.getDaysBefore())); }
|
Util层
一个工具类,没什么好说的,调用函数,传入该传的原子参数就行。
Mapper层
这一层就是声明数据库查询方法,具体实现看源码。
TypeHandler层
明确,在前端,提前天数是可选的:

数据库中提前天数我使用的是
1
| `days_before` json DEFAULT NULL,
|
这是一个非空的json数据类型,比较的“生僻”,所以使用MyBatisX插件的时候,他将数据库的提前天数给我生成了object类,这是java的一个很底层的基类,直接使用它可能会出现类型安全问题,代码可读性差,Lombok生成意外方法等问题,所以最好将他转化为java更常用的数据类型,我们单独写了TypeHandler来解决这个问题。
1 2 3 4 5 6 7 8 9 10 11 12 13 14 15 16 17
| import cn.hutool.json.JSONUtil; import org.apache.ibatis.type.BaseTypeHandler; import org.apache.ibatis.type.JdbcType; import java.sql.CallableStatement; import java.sql.PreparedStatement; import java.sql.ResultSet; import java.sql.SQLException; import java.util.List; public class IntegerListJsonTypeHandler extends BaseTypeHandler<List<Integer>> { @Override public void setNonNullParameter(PreparedStatement ps, int i, List<Integer> parameter, JdbcType jdbcType) throws SQLException { String json =JSONUtil.toJsonStr(parameter); ps.setString(i,json); }
|
也是使用了Java内置和hutools工具箱去转换,具体请移步到项目源码。
Service层
这里才是真正的业务大脑,在这里需要做到
- 一个接口,一个实现
- 处理复杂的业务规则
- 协调多个Mapper完成一个功能
Relationship接口
增删改查:
1 2 3 4 5 6 7 8 9 10 11 12 13 14 15 16 17 18 19 20 21 22 23 24 25 26 27 28 29 30 31 32 33
| public Relationship getRelationship(Integer id) { if (id == null || id <= 0) { throw new RuntimeException("无效的ID"); } Relationship relationship = relationshipMapper.selectById(id); if (relationship == null) { throw new RuntimeException("未找到对应的亲友关系"); } return relationship; }
@Override public Relationship createRelationship(Relationship relationship) { int result = relationshipMapper.insert(relationship); return relationship; }
@Override public Boolean updateRelationship(Relationship relationship) { Relationship existing = relationshipMapper.selectById(relationship.getId()); if (existing == null) { return false; } int result = relationshipMapper.update(relationship); return result > 0; }
@Override public Boolean deleteRelationship(Integer id) { int result = relationshipMapper.delete(id); return result > 0; } }
|
分页效果:
1 2 3 4 5 6 7 8 9 10 11 12 13 14 15 16 17 18 19 20 21 22 23 24 25 26 27 28 29 30 31 32 33 34 35 36 37 38 39 40 41 42 43 44 45
| public PageInfo<RelationshipPageVO> queryRelationshipPage(RelationshipPageDTO dto) {
PageHelper.startPage(dto.getPage(), dto.getSize());
List<Relationship> relationships = relationshipMapper.selectAll(dto);
PageInfo<Relationship> pageInfo = new PageInfo<>(relationships);
List<RelationshipPageVO> vos = pageInfo.getList().stream().map(relationship -> { RelationshipPageVO vo = new RelationshipPageVO(); BeanUtils.copyProperties(relationship, vo); return vo; }).collect(Collectors.toList());
PageInfo<RelationshipPageVO> result = new PageInfo<>(vos);
result.setTotal(pageInfo.getTotal()); result.setPages(pageInfo.getPages()); result.setPageNum(pageInfo.getPageNum()); result.setPageSize(pageInfo.getPageSize()); result.setSize(pageInfo.getSize()); result.setStartRow(pageInfo.getStartRow()); result.setEndRow(pageInfo.getEndRow()); result.setPrePage(pageInfo.getPrePage()); result.setNextPage(pageInfo.getNextPage()); result.setIsFirstPage(pageInfo.isIsFirstPage()); result.setIsLastPage(pageInfo.isIsLastPage()); result.setHasPreviousPage(pageInfo.isHasPreviousPage()); result.setHasNextPage(pageInfo.isHasNextPage()); result.setNavigatePages(pageInfo.getNavigatePages()); result.setNavigatepageNums(pageInfo.getNavigatepageNums()); result.setNavigateFirstPage(pageInfo.getNavigateFirstPage()); result.setNavigateLastPage(pageInfo.getNavigateLastPage());
return result; }
|
我觉得注释已经够详细了。
RelationRecord接口
1 2 3 4 5 6 7 8 9 10 11 12 13 14 15 16 17 18 19 20 21 22 23 24 25 26 27 28
| public class ReminderRecordServiceImpl implements ReminderRecordService {
@Autowired private ReminderRecordMapper mapper;
@Override public PageInfo<ReminderRecord> getPageList(Integer page, Integer size, Integer relationshipId) { PageHelper.startPage(page, size); List<ReminderRecord> list = mapper.selectAll(relationshipId); return new PageInfo<>(list); }
@Override public ReminderRecord getById(Integer id) { return mapper.selectById(id); }
@Override public void markAsProcessed(Integer id) { }
@Override public List<ReminderRecord> getPendingRecords() { return mapper.selectPendingRecords(); } }
|
RelationPlan接口
该接口需要进行复杂的任务,请保持耐心
Plan方法
为指定的亲友关系创建提醒计划。
话说为什么答辩的时候脑子突然宕机了呢
1 2 3 4 5 6 7 8 9 10 11 12 13 14 15 16 17 18 19 20 21 22 23 24 25 26 27 28 29 30 31 32 33 34 35 36 37 38 39 40 41 42 43 44 45 46 47 48 49 50 51 52 53 54 55 56 57 58 59 60 61 62 63 64 65 66 67 68 69 70 71
| public void plan(Relationship relationship) { if (Objects.isNull(relationship)){ return; }
mapper.deleteByRelationshipId(relationship.getId());
validateParams(relationship);
LocalDate birthday = calculateBirthday(relationship); LocalDate now = LocalDate.now(); List<ReminderPlan> plans = new ArrayList<>();
if (relationship.getRemindEnabled() != null && relationship.getRemindEnabled() == 1) { List<Integer> daysBefore = relationship.getDaysBefore(); if (CollectionUtil.isNotEmpty(daysBefore)) { for (Integer bf : daysBefore) { LocalDate reminderDate = birthday.minusDays(bf); if (now.isAfter(reminderDate)) { continue; } ReminderPlan plan = buildBasicPlan(relationship); plan.setReminderType(0); plan.setReminderDate(reminderDate); plan.setDaysBefore(bf); plans.add(plan); } } }
if (relationship.getCongratulateEnabled() != null && relationship.getCongratulateEnabled() == 1) { if (StrUtil.isBlank(relationship.getRelationshipEmail())) { log.warn("亲友 {} 启用了祝贺功能但没有设置邮箱,跳过祝贺计划", relationship.getName()); } else { if (!now.isAfter(birthday)) { ReminderPlan congratulatePlan = buildBasicPlan(relationship); congratulatePlan.setReminderType(1); congratulatePlan.setReminderDate(birthday); congratulatePlan.setDaysBefore(0); plans.add(congratulatePlan); } } }
if (CollectionUtil.isNotEmpty(plans)) { mapper.saveBatch(plans); log.info("为亲友 {} 创建了 {} 条计划", relationship.getName(), plans.size()); } }
|
executePlan方法
1 2 3 4 5 6 7 8 9 10 11 12 13 14 15 16 17 18 19 20 21 22 23 24 25 26 27 28 29 30 31 32 33 34 35 36 37 38 39 40 41 42 43 44 45 46 47 48 49 50 51 52 53 54 55 56 57 58 59 60 61 62 63 64 65
| @Override @Transactional public void executePlan(LocalDate now) { List<ReminderPlan> plans = mapper.listUndoPlans(now); if (CollUtil.isEmpty(plans)) { log.info("当前没有执行计划"); return; }
log.info("找到 {} 条待执行的提醒计划", plans.size());
for (ReminderPlan plan : plans) { try { log.info("开始执行计划:{}", plan);
Relationship relationship = relationshipMapper.selectById(plan.getRelationshipId()); if (relationship == null) { log.warn("计划ID {} 关联的亲友信息不存在,跳过", plan.getId()); continue; }
if (StrUtil.isBlank(relationship.getMyEmail())) { log.warn("计划ID {} 关联的亲友 {} 没有邮箱,跳过", plan.getId(), relationship.getName()); continue; }
ReminderRecord record = new ReminderRecord(); record.setRelationshipId(plan.getRelationshipId()); record.setReminderTime(LocalDateTime.now()); record.setReminderType(plan.getReminderType());
if (plan.getReminderType() == 0) { record.setReceiver(relationship.getMyEmail()); } else if (plan.getReminderType() == 1) { record.setReceiver(relationship.getRelationshipEmail()); }
reminderRecordMapper.insert(record); log.info("已创建提醒记录:亲友 {}, 接收者 {}", relationship.getName(), relationship.getMyEmail());
plan.setExecutionStatus(1); mapper.update(plan); log.info("计划ID {} 执行完成", plan.getId());
} catch (Exception e) { log.error("执行计划ID {} 失败: {}", plan.getId(), e.getMessage(), e); } }
log.info("提醒计划执行完毕,共处理 {} 条计划", plans.size()); }
|
剩下几个比较基础的增删改查就不赘述了。
Task层
1 2 3 4 5 6 7 8 9 10 11 12 13 14
| public class BirthdayReminderJob {
@Autowired private RelationPlanService planService;
@Scheduled(cron = "0 0 9,12,20 * * ?")
@Transactional public void reminder() { planService.executePlan(LocalDate.now());
} }
|
cron表达式使用如下:
1 2 3 4 5 6 7 8
| ┌───────────── 秒(0-59) │ ┌─────────── 分钟(0-59) │ │ ┌───────── 小时(0-23) │ │ │ ┌─────── 日(1-31) │ │ │ │ ┌───── 月(1-12 或 JAN-DEC) │ │ │ │ │ ┌─── 周几(0-7 或 SUN-SAT,0和7均代表周日) │ │ │ │ │ │ * * * * * ? *(可选年字段,1970-2099)
|
VO层
和前端连起来需要格式化输出和一个响应体类,VO层就是解决这个问题。
PageVO和RelationshipVO几乎是Domain层的复刻,但是我想说的是ResponseEntity。
后端需要响应到前端,就需要一个响应体,体内应该有状态码等信息,还需要封装基本的方法。
使用泛型T是因为响应体通用,处理的对象类型不应受限制。
1 2 3 4 5 6 7 8 9 10 11 12 13 14 15 16 17 18 19 20 21 22 23 24 25 26 27 28 29 30 31 32 33 34 35 36 37 38 39 40 41 42 43 44 45 46 47 48 49 50
| public class ResponseEntity<T> implements Serializable {
private Boolean success;
private String message;
private String code;
private T data;
public static <T> ResponseEntity<T> success(T data){ ResponseEntity<T> response=new ResponseEntity<T>(); response.success=true; response.data=data; response.code="200"; return response; }
public static <T> ResponseEntity<T> success(){ return success(null); }
public static <T> ResponseEntity<T> fail(T data,String message){ ResponseEntity<T> response=new ResponseEntity<T>(); response.success=false; response.data=data; response.code="500"; response.message=message; return response; } public static <T> ResponseEntity<T> fail(){ return fail(null); }
public static <T> ResponseEntity<T> fail(String message){ return fail(null,message); } }
|
Controller层
Relationship控制器
该控制器和其他层耦合严重,请配合源码阅读。
1 2 3 4 5 6 7 8 9 10 11 12 13 14 15 16 17 18 19 20 21 22 23 24 25 26 27 28 29 30 31 32 33 34 35 36 37 38 39 40 41 42 43 44 45 46 47 48 49 50 51 52 53 54 55 56 57 58 59 60 61 62 63 64 65 66 67 68 69 70 71 72 73 74 75 76 77 78 79 80 81 82 83 84 85
| @RestController
@RequestMapping("/api/relationship") public class RelationshipController { @Autowired private RelationPlanService relationPlanService;
@Resource private RelationshipService relationshipService;
@GetMapping("/page") public ResponseEntity<PageVO<RelationshipPageVO>> page(RelationshipPageDTO dto){ if (dto.getPage() == null || dto.getPage() <= 0) { dto.setPage(1); } if (dto.getSize() == null || dto.getSize() <= 0) { dto.setSize(10); }
PageInfo<RelationshipPageVO> pageInfo = relationshipService.queryRelationshipPage(dto); PageVO<RelationshipPageVO> pageVO = new PageVO<>( pageInfo.getList(), pageInfo.getPages(), pageInfo.getPageNum(), pageInfo.getPageSize(), pageInfo.getTotal() ); return ResponseEntity.success(pageVO); }
@GetMapping("/{id}") public ResponseEntity<Relationship> get(@PathVariable Integer id) { return ResponseEntity.success(relationshipService.getRelationship(id)); }
@PostMapping @Transactional public ResponseEntity<Integer> create(@RequestBody Relationship relationship) { try { Relationship relation = relationshipService.createRelationship(relationship); relationPlanService.plan(relation); return ResponseEntity.success(relation.getId()); } catch (Exception e) { e.printStackTrace(); return ResponseEntity.fail("创建亲友关系失败: " + e.getMessage()); } }
@PutMapping @Transactional public ResponseEntity<Boolean> update(@RequestBody Relationship relationship) { Boolean b = relationshipService.updateRelationship(relationship); relationPlanService.plan(relationship); return ResponseEntity.success(b); }
@DeleteMapping("/{id}") @Transactional public ResponseEntity<Boolean> delete(@PathVariable Integer id) { Boolean b = relationshipService.deleteRelationship(id); relationPlanService.deleteByRelationshipId(id); return ResponseEntity.success(b); } }
|
RelationshipReminder控制器
1 2 3 4 5 6 7 8 9 10 11 12 13 14 15 16 17 18 19 20 21 22 23 24 25 26 27 28 29 30 31 32 33 34 35 36 37 38 39 40 41 42 43 44 45 46 47 48 49 50 51 52 53 54 55 56 57 58 59
| @GetMapping public ResponseEntity<PageVO<ReminderPlan>> getList( @RequestParam(defaultValue = "0") Integer page, @RequestParam(defaultValue = "10") Integer size, @RequestParam(required = false) Integer relationshipId) { PageInfo<ReminderPlan> pageInfo = relationPlanService.getPageList(page + 1, size, relationshipId); PageVO<ReminderPlan> pageVO = new PageVO<>( pageInfo.getList(), pageInfo.getPages(), pageInfo.getPageNum(), pageInfo.getPageSize(), pageInfo.getTotal() ); return ResponseEntity.success(pageVO); }
@GetMapping("/{id}") public ResponseEntity<ReminderPlan> getById(@PathVariable Integer id) { ReminderPlan plan = relationPlanService.getById(id); return ResponseEntity.success(plan); }
@PostMapping public ResponseEntity<ReminderPlan> create(@RequestBody ReminderPlan reminderPlan) { try { relationPlanService.create(reminderPlan); return ResponseEntity.success(reminderPlan); } catch (Exception e) { e.printStackTrace(); return ResponseEntity.fail("创建提醒计划失败: " + e.getMessage()); } }
@PutMapping("/{id}") public ResponseEntity<Void> update(@PathVariable Integer id, @RequestBody ReminderPlan reminderPlan) { reminderPlan.setId(id); relationPlanService.update(reminderPlan); return ResponseEntity.success(); }
@DeleteMapping("/{id}") public ResponseEntity<Void> delete(@PathVariable Integer id) { relationPlanService.deleteById(id); return ResponseEntity.success(); } }
|
Yaml配置
1 2 3 4 5 6 7 8 9 10 11 12 13 14 15 16 17 18 19 20 21 22 23 24 25 26 27 28 29 30 31 32 33 34 35 36 37 38
| server: port: 8080
spring: application: name: Birthday_reminder datasource: url: jdbc:mysql://127.0.0.1:3306/table_Birthday?useUnicode=true&characterEncoding=utf-8&useSSL=false&allowPublicKeyRetrieval=true username: root password: root driver-class-name: com.mysql.cj.jdbc.Driver mail: host: smtp.qq.com port: 587 username: example@qq.com password: xxxxxxxxxxxxxx properties: mail: smtp: auth: true starttls: enable: true devtools: restart: enabled: true additional-paths: - src/main/java - src/main/resources
mybatis: mapper-locations: classpath:mapper/*.xml type-aliases-package: com.Birthday_reminder.domain
logging: level: com.Birthday_reminder: DEBUG org.springframework.jdbc: DEBUG org.springframework.boot.autoconfigure.jdbc: DEBUG
|
源码地址
见Github仓库,如果有问题可以通过邮箱与我交流。